Introducing Spinny Flex as a new vertical within Spinny
Case Study: Designing a Fractional Car Ownership Feature for Spinny

In this case study, I outline my approach to designing a new feature for Spinny, a car reselling platform in India. The feature, called “Spinny Flex,” introduces a new vertical within Spinny, catering to users interested in owning a fractional share of a car. This project was a part of the 10K designers cohort and it took me two weeks to complete.
Project brief: “Design an app/feature for a fractional car ownership platform in India”
Background and problem selection
What is fractional car ownership?
Fractional car ownership involves a group of individuals sharing ownership of one or more cars. Each participant holds a partial stake in the vehicle, sharing both the benefits and responsibilities that come with ownership.
What motivates individuals to opt for fractional ownership rather than traditional ownership models?
Cost Sharing
It significantly reduces the financial burden compared to owning a car outright, especially when factoring in expenses like insurance, maintenance, parking, and depreciation.
Access to Variety of High-Value Assets
Fractional ownership provides access to a fleet of vehicles rather than being tied to one car. This allows individuals to choose from different makes and models based on their needs and preferences, without the commitment of owning a single car long-term.
Lifestyle Considerations
In densely populated urban areas where parking space is limited and public transportation is readily available, owning a car outright may not be practical. Fractional ownership provides an alternative transportation solution for urban dwellers who only need occasional access to a vehicle.
What is Spinny?
Spinny is an online car dealership that simplifies buying and selling used cars in India. It operates on a full-stack model, meaning it handles the entire process from acquiring the car to selling it to the users. This allows them to ensure quality and transparency throughout the transaction.
What is Spinny Flex?
Spinny Flex is a new feature within the Spinny app designed to facilitate fractional car ownership. It essentially allows you to share a car with others, acting as a platform to connect you with trustworthy co-owners, manage finances transparently, and schedule car usage smoothly amongst yourselves. It even offers tools to track maintenance needs, ensuring a hassle-free shared ownership experience.
Why Spinny should add fractional ownership?
Spinny is gearing up to amplify its focus on Spinny Max, its premier luxury used car segment. At present, Spinny Max showcases a handpicked selection of prestigious vehicles from renowned brands like Mercedes, BMW, Audi, and others.
Adding fractional car ownership to Spinny’s business model presents numerous opportunities for revenue growth, market expansion, customer engagement, and competitive differentiation, ultimately benefiting the company’s bottom line and long-term success.
Target Audience
Users living in urban areas who may not need a car for daily commuting but require occasional access.
Users who aspire to drive luxury or high-end vehicles but may find full ownership financially prohibitive.
Secondary Research
Understanding the Users
User research through surveys and in-depth conversations in person helped me gain invaluable insights into the target audience’s aspirations and needs for fractional car ownership.

Sending out survey links
Flow of Co-Owning a Car with Potential Problems

The Co-owning flow
Initiation
A group of interested individuals forms a consortium to purchase a car.
Difficulty in finding like-minded individuals with similar usage needs and financial capabilities.
Research and Decision
The group researches and decides on the car they wish to buy.
They agree on the terms of ownership and usage.
Disagreements on the choice of car, features, and specifications.
Purchase
The car is purchased with contributions from all co-owners.
Legal agreements are signed.
One or more co-owners may have financial issues, delaying the purchase. Misunderstandings or omissions in the legal agreement can cause future conflicts.
Registration and Insurance
The car is registered, and insurance is secured.
Registration and insurance can be complicated with multiple owners. Ensuring all co-owners are adequately covered by insurance can be tricky.
Operation
Co-owners schedule usage according to the agreed system.
They drive and use the car within their allotted time.
Scheduling conflicts and disagreements on usage times. One co-owner may monopolize the car or not adhere to the schedule.
Maintenance and Costs
Regular maintenance is performed, and costs are shared.
Any additional costs are communicated and split among co-owners.
Disputes over the timing and necessity of repairs and maintenance. Disagreements on how costs are split, especially if one owner uses the car more than others.
Communication
Ongoing communication ensures smooth operation.
Any issues or conflicts are resolved as per the agreement.
Poor communication can lead to misunderstandings and resentment. Conflicts can escalate if not addressed promptly.
Exit Strategy
If a co-owner wishes to leave, they sell their share according to the terms set out in the agreement.
New co-owners may be brought in to replace those who leave.
Difficulty in finding a buyer for a share of the car. Disagreements on the value of the share being sold. Potential disruption to the usage and financial arrangements.
Competitor Analysis
Only a few players and platforms offer fractional car ownership in India, despite the concept being relatively new. Still, several players provide rental services.
Prorata
The Prorata platform allows users to co-own cars with their co-residents/colleagues. Co-owners in a 10 km radius buy 1–3 tickets from the 12 tickets to partially own the car and reserve the dates to use the car via the Prorata app.
Zoomcar
Zoomcar is a car rental and self-drive car-sharing company in India. It primarily offers a wide range of vehicles for rent on an hourly, daily, weekly, and monthly basis. It provides a convenient and flexible alternative to traditional car rental services, allowing users to book vehicles through its website or mobile app and pick them up from designated locations.

Competitor Analysis
Comprehensive problem to be solved
Finding Trustworthy Individuals: Users struggle to connect with like-minded individuals based on their car preferences, leading to dissatisfaction and a lack of meaningful connections.
Scheduling Conflicts: Co-owners frequently clash over booking the car, leading to disputes and inconvenience.
Expense Tracking Issues: Difficulty in tracking and dividing expenses accurately among co-owners, causing financial discrepancies and disagreements.
Maintenance Neglect: Regular maintenance tasks are often overlooked or poorly coordinated, resulting in increased wear and tear on the vehicle and higher repair costs.
Communication Breakdowns: Lack of effective communication channels leads to misunderstandings, conflicts, and unresolved issues among co-owners.
Ownership Transitions: Managing changes in ownership shares, including selling or transferring shares, can be complicated and prone to disputes.
Document Management Challenges: Keeping track of important documents such as insurance policies and legal agreements is cumbersome and may lead to compliance issues.
Usage Analysis Difficulty: Co-owners lack insights into how the vehicle is being used, making it challenging to optimize usage and expenses.
Technical Support Needs: Users may encounter technical issues or require assistance with using the app effectively, impacting their experience with fractional car ownership.
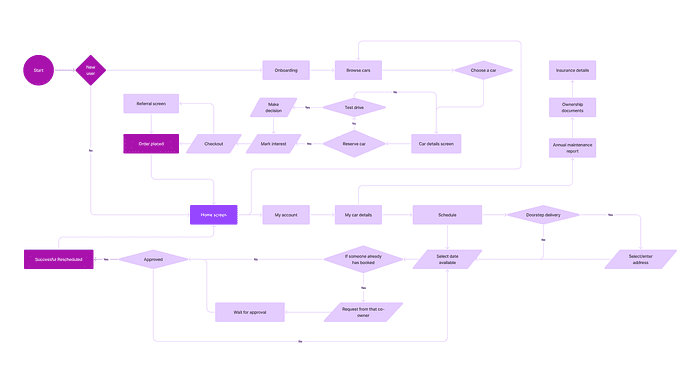
User flow
To ensure clarity and reduce cognitive load, I simplified the entire Spinny Flex interaction into two primary flows:
1. Buying / Joining a Fractional Ownership Car
This includes:
Browsing cars
Understanding pricing per share
Selecting ownership percentage
Verifying identity
Matching with co-owners
Taking a test drive
Paying the booking amount
The flow focuses on discovery and trust-building.
2. Post-Purchase Usage Flow
This includes:
Viewing car details
Scheduling usage
Managing monthly allocations
Checking fuel, maintenance status
Tracking expenses
Communicating with co-owners
Rescheduling or requesting changes
This flow focuses on transparency, coordination, and reducing conflicts.
With the main user flows clear, I mapped feature solutions tightly around the problems.

User flow
Problem 1: Finding Trustworthy Individuals
Solution: A Guided Buying Flow
The first step was to make the shared ownership model feel approachable. Users see the shared price first, which instantly communicates affordability and encourages them to explore deeper.
Spinny Flex Home Screen
Once a user taps on a car, they land on Spinny Flex Home. This page explains the concept in simple language and answers the initial questions people usually have, such as:
What will my share cost
How many days will I get
Who else can co-own
Can I invite my own group
Are loans available
Everything important is upfront so the user doesn’t feel uncertain.

Buying flow
Share Selection
Users can select the share they want to own, and the UI clearly shows how this affects cost and usage days. This keeps things transparent.
Invite Your Own Co-Owner
If users already know who they want to share the car with, they can add them in one step. This reduces the friction of waiting for matches.
Test Drive Options
Test drives are an important trust step. Giving users two quick scheduling options increases the chance that they will follow through.
Loan Exploration
A simple entry point helps users check loan options without committing to anything.
All of these steps make the user feel confident about joining a fractional car, instead of feeling overwhelmed by the concept.

Problem 2: Scheduling Conflicts
Solution: A Clear and Transparent Usage Flow
Once someone becomes a co-owner, the biggest frustration is scheduling. The goal here was to make usage planning as effortless as possible.
Your Cars Overview
Users see all upcoming bookings at a glance, along with an option to reschedule immediately. The most important action is placed right at the top.
Reschedule or Cancel Screen
The next screen keeps it simple with only two major actions. Address details are also placed prominently because that is what users need next.

Reschedule flow
Car Details Overview
This screen builds trust among co-owners. It shows:
Fuel level
Maintenance history
Total costs
Past repairs
Usage breakdown
It also lets users check the car’s status from anywhere, which adds convenience.

Reschedule flow
Calendar View
The calendar is designed to prevent clashes. Users can pick their usage days up to 30 days in advance while seeing other co-owners’ bookings. If someone selects a conflicting date, the app immediately alerts them and suggests alternatives. They can also request the date if needed.
This flow removes the awkward conversations that usually happen over WhatsApp or calls.
Creating Touchpoints
Because this is part of Spinny, I had to design a couple of touchpoints for users to land on the home screen of Spinny Flex where they can find out more about the feature and estimate the cost of the vehicle.

Touch points
Tab bar from Spinny’s home screen.
The Spinny Flex card is on the Spinny home screen.
The filter section is where the user can select the car category for FLex.
Business Impact
Introducing Spinny Flex can create measurable value for Spinny, especially as the company strengthens its luxury segment through Spinny. Based on market patterns and existing user behaviour on Spinny, here are the estimated impacts this feature can drive:
1. 20 to 30 percent increase in demand for luxury cars
Fractional ownership lowers the entry barrier. Users who previously explored luxury cars but dropped off due to cost can now return as viable buyers.
2. New revenue opportunities
Spinny can unlock additional revenue through:
Service fees
Maintenance plans
Insurance partnerships
Financing support
Combined, these can generate an estimated 8 to 12 percent lift in revenue per Spinny Flex car.
Learnings and Takeaways
In my last project, I had the freedom to create the design language entirely. Here, the challenge was adapting to Spinny’s established system. It pushed me to delve deeper, truly understanding their design choices. This ensured my work was seamlessly integrated with their existing brand aesthetic.
There’s no such thing as a single, final design when designing an app. What you see is the culmination of an iterative process. Designers make and refine decisions through multiple versions, ensuring the app effectively meets user needs.

Iterations
The End
Designing this new vertical for the spinny has been a wonderful journey, from brainstorming ideas to settling down on what can be done by the deadline.



